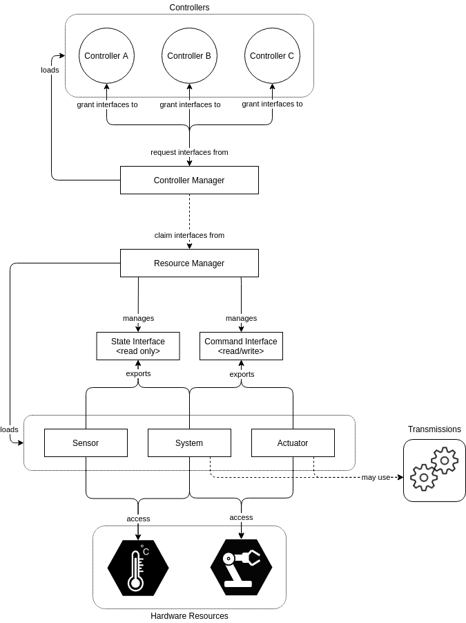
Overview of the robot’s controllers¶ Overview¶ General documentation¶ Joint trajectory impedance controller Gravity Compensation controller How to change your robot’s motion controller Tutorials¶ See also¶ Return to the general hardware overview